
[摘 要]智慧监管是对传统市场监管的理论创新与技术超越,表现形式包括“借力”模式、“筑力”模式与“通力”模式等。构建基于“问题流-政治流-政策流”的多阶段多源流分析模型,基于东部沿海地区城市区级市场监管部门智慧监管实践的比较研究与案例分析,发现基层智慧监管呈现从管理模式创新到信息化再到智能化的多阶段多源流模型的特点。智慧监管对提升基层市场监管综合效能的创新机制来自线上与线下监管“双轮驱动”的咬合效应,新技术在智慧监管不同阶段的渐进式增强作用,以及构筑“全景敞式空间”实现从运动式到无缝隙监管,建立广泛数据关联提炼高价值监管信息并辅助科学决策,以感知、预警、预测实施预防性监管并促进监管资源优化配置等方面。更好推进基层智慧监管,应进一步强化开放式监管理念,实现线下管理变革与线上应用创新的统筹推进。
[关键词]?市场监管;多源流;智能化;基层智慧监管
一、引言
智慧监管是在综合运用物联网、移动互联网、云计算、大数据、人工智能等新兴信息技术基础上,对传统监管机制的颠覆性革新。智慧监管是智慧政府建设的重要组成部分,是监管机制创新的发展趋势。21世纪以来,经济合作与发展组织、欧盟贸易委员会、世界银行等区域性或全球性组织相继呼吁并致力于推进智慧监管改革;[1]在美国芝加哥市等地,大数据分析和智能化技术已能较好应用于食品安全日常监管之中,为实现食源性疾病的预防性监管提供科学辅助。2018年3月,李克强总理在政府工作报告中强调:“创新食品药品监管方式,注重用互联网、大数据等提升监管效能,加快实现全程留痕、信息可追溯,让问题产品无处藏身、不法制售者难逃法网,让消费者买得放心、吃得安全。”[2]近年来,国内一些城市在网商智慧监管和网络订餐智慧监管等方面,已经进行了初步探索。[3]但学术界对智慧监管的理论研究滞后于快速发展变化的监管实践,现有研究较多阐述具体做法及其效果,对智慧监管政策过程与创新机制的深度解析比较匮乏。
二、理论述评
(一)智慧监管理论是对传统监管理论的创新
智慧监管理论在监管主体、监管理念、监管工具和监管效果等方面,既是对传统监管理念的继承,更是对传统监管理念的创新。在监管主体方面,计划经济时期或封闭性威权政体下的市场监管强调政府的唯一主体性,市场主体或社会主体没有机会参与监管过程。然而,智慧监管客观上不仅依赖政府主体,而且高度依赖掌握信息技术和产生各类数据的市场和社会主体,被监管对象可能同时也是监管数据的提供者。这与合作治理理论呼吁政府监管应走向合作治理的主张高度契合,[4]不过,政府的权力让渡往往需要以改革目标的实现为前提。[5]在监管理念方面,传统监管强调政府对市场行为主体的命令与控制,认为消极的处罚与惩戒是消除失范行为的途径。智慧监管认为监管并不局限于政府对企业的强制,如回应性监管理论主张政府与其他界别主体形成合力,对失范行为施加干预。[6][7]后设监管理论主张通过各种方式强化被监管者的自我监管,从而减少监管者与被监管者之间的矛盾。[8]在监管工具方面,传统市场监管主要依靠行政许可现场检查、专项检查、投诉举报查实、日常监督检查和监督抽检等方式,其中行政许可现场检查和专项检查耗费一半以上的监管资源和精力,但却只能发现很少比例的问题,而且主要是索证索票和标签标识等表面问题。智慧监管强调通过监管信息的统筹、关联与共享,运用大数据分析和智能化应用装备监管机构,同时将提醒、指导、纠正与处罚等引入监管全过程。在监管效果方面,传统监管理论主要关注监管对市场失灵的纠正,[9]监管者与利益集团的关系,[10]监管策略性平衡,[11]制度环境对监管者的影响[12]等;智慧监管能够通过智能化手段实现远程监管、精准监管和预防性监管,更有利于提升服务与监管的相容性。
(二)发展智慧监管是对传统监管技术的超越
新技术发展既会对权力分配、政府结构、行政伦理、行政绩效等产生影响,又能为风险动态监测预警、多因素科学决策、公权力监督等提供工具。[13]-[16]智慧监管是新技术在监管领域的深度应用,较之传统信息技术在监管领域的作用,体现出一定的先进性。突出表现在六个方面:一是运用移动监测和模型构建,让底数更清楚;二是通过感知和对比,让问题更明确;三是引入智能派单系统,让任务分派更准确、及时;四是借助“智慧大脑”,让问题处置更高效;五是运用智能轨迹跟踪,让队伍监督更轻松;六是通过过程留痕和多维画像,让工作考绩更有信服力(见表1)。
三、分析框架构建
深入阐析智慧监管政策过程与创新机制,对于强化对智慧监管形成规律的认识以及认清新技术在其中的作用,具有重要意义。本研究以金登的三源流模型为基础,构建基层智慧监管多阶段多源流分析模型(见图1)。经典三源流分析模型主张,新政策议程的产生源于多种因素的共同作用而非单一因素影响的结果,具体表现为问题流、政治流和政策流等,这些源流彼此独立产生作用,但当这些源流在某个关键时间节点上相互汇合时,公共问题就会被提上政策议程,而这个关键时间节点被称为“政策之窗”。[17]经典的三源流模型具有多种拓展形式,为研究议程设置和决策过程中的复杂细微问题提供了有益的分析框架。[18]
基层智慧监管多阶段多源流分析模型是对三源流模型的拓展。其中,问题流是指理想监管状态与实际监管状态之间的不匹配性,而且这种不匹配性亟需改变;政策流是指解决问题的各种思想、观点和建议;政治流是指公权力部门权力调整、结构变更、内外部压力等因素。当问题流、政策流与政治流汇合时,“政策之窗”才会开启。“多阶段”性突出表现为政策过程的渐次性,即线下管理模式创新是智慧监管的基础,信息化是智能化的前提,只有充分实现智能化的监管才具有“智慧”属性。概言之,基层智慧监管政策过程的完成需要经历管理模式创新、信息化和智能化三个阶段。前一个阶段“政策之窗”的打开是后一个阶段“政策之窗”开启的前提。任何一扇“政策之窗”的开启均得益于问题流、政治流和政策流的汇合,而部分问题也能在当前“政策之窗”开启后得到解决;因此,当进入下一阶段后,原有问题流、政治流和政策流的“流量”会有所减少,“溶质”也会发生变化,当环境因素的促进作用大于抑制作用时,“流速”会加大,反之,“流速”会减小。这也意味着,基层智慧监管的渐次性并非自然过渡和必然发生,而是极有可能在某个环节停滞。
四、城市区级市场监管部门智慧监管案例分析
(一)基层智慧监管的三种模式
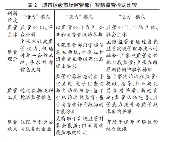
“互联网+监管”是智慧监管的重要组成部分。上海、杭州等东部沿海城市的区级市场监管部门已将“互联网+监管”融入日常监管中,并逐步向智慧监管迈进。食品安全监管是发挥智慧监管作用的主要领域,但各地的表现形式有所差异。一是“借力”模式,市场监管部门借助外力来实施智慧监管。在不改变监管部门组织结构和运作体系的前提下,监管部门积极寻求美团、大众点评等平台公司的支持,由平台公司运用大数据分析技术对消费者评价中涉及安全和卫生等状况的关键词进行语义识别,锁定相关餐饮服务主体并报送市场监管部门,由市场监管部门进行综合研判后采取加强现场检查或提前实施预防等措施。二是“筑力”模式,市场监管部门不借助已有平台,而是筑造自有平台来支持监管活动。如基于地理信息技术和空间图层等建设食品安全信息平台,实现监管对象数量、位置、法人、经营状况等一目了然;同时,结合移动互联网技术开发监管端、企业端和公众端移动应用软件,监管端能够实时查询监管对象基本信息、记录监管过程;企业端记录企业自查结果,并提供证照过期智能提醒服务;公众端吸引公众对消费体验进行留言和评价。“筑力”模式能够使监管部门全面掌握包括小餐饮在内的全部食品生产经营主体的实际情况。三是“通力”模式,将组织结构与运作等底层管理架构与信息技术采纳等相互打通,互为增益;同时,实现“借力”和“筑力”相结合,目的是提升基层市场监管的综合效能。
表2对城市区级市场监管部门智慧监管模式进行比较。其中,“借力”模式成本更低,但智能化监管范围受限于平台公司服务企业的规模和结构;“筑力”模式覆盖大、中、小各类食品生产经营主体,在监管对象多、小、散、低特点突出的区域更为有效。“通力”模式监管主体要素最为齐全,主体间关系更加灵活,实际发挥的作用更加综合。鉴于“通力”模式综合性最强,过程最为完整,涵盖了“借力”模式和“筑力”模式的主要内容,因此,研究重点对“通力”模式进行案例解剖。
(二)基于“通力”模式的政策过程分析
S区是上海市最早成体系启动智慧监管改革的地区之一,是比较典型的“通力”模式。S区区域面积不大,但市场监管主体数量庞大,种类繁多,平均每平方公里拥有市场主体近千家。S区市场监管部门与全国绝大多数城市区级市场监管部门具有较强的同构性,所承担的职能和职责接近;在提升综合市场监管效能方面遇到的问题也较为相似,因此该案例具有较好的典型性和代表性。研究运用基层智慧监管多阶段多源流分析模型对S区智慧监管政策过程与创新机制进行分析。
1.问题流
S区组建市场监管局的目的是打破“九龙治水”的分段监管格局,践行基层综合执法改革,达到一支监管队伍进一家企业的效果。但改革后,S区面临诸多新的问题:第一,监管对象和投诉举报量明显上升。主要原因有:工商、质监和食药监业务叠加,中央和地方“放管服”成效释放,职业打假人的影响以及消费者维权意识的提升。第二,从专业监管到综合监管转型凸显监管队伍“本领恐慌”。基层同志普遍反映基层队伍老化严重,尤其是让站所老同志接受自己不熟悉的专业知识难度大、进展慢、积极性不高。市场监管职业对年轻人的吸引力低,本地新鲜血液难以补充进来,外地同志实习期的收入甚至还不够交房租。这一问题甚至会直接侵蚀市场监管的专业化水平。监管能力的断续性与监管业务的连通性,事实上导致绝大多数监管精力转向流通领域,专业性较强的生产领域和消费环节的监管有所弱化。第三,监管机构内部业务缝隙较大,增加工作负担。突出表现在业务流程、规范、标准、执法方式和文书并未完全统一;各类信息系统数量庞大,建设标准差异大,碎片化现象严重,数据共享性差;某基层所同志反映,每天仅查询监管信息更新情况,一般要登录五、六个账号。
2.政治流
中国机构改革的合法性往往来自改革相对于权力运行方向的契合性。“自上而下”的机构改革符合权力自上而下施加约束的运行逻辑,下级机构出于对上级机构的服从会很快进行“职责同构”式的调整,因此往往改革速度较快。“自下而上”的机构改革过程则相当漫长甚至会中途夭折,只有当改革试验较为成熟时,才会逐步推进较高层级政府机构的相应调整。如图2所示,以2018年《深化党和国家机构改革方案》为分界点,在此之前的综合市场监管体制改革是“自下而上”进行的,从区级市场监管体制改革到全国范围内“大市场监管”体系的布局,经过了整整四年时间;在此之后的综合市场监管体制改革又回归到“自上而下”的路径,仅仅在2018年国家市场监督管理总局组建后的几个月,上海市市场监管局也正式挂牌。
对于S区市场监管部门而言,政治合法性的最大挑战来自四年过渡期中纵向“职责异构”所带来的困惑。在这个时期,基层监管机构只能通过监管机制创新来弥补机构异构带来的摩擦,而且这种探索只能由基层市场监管主体自行完成;如果无法有效推进监管机制创新,机构整合可能会出现折返,既有损监管工作的连续性,又有损监管机构的公信力。因此,在“自下而上”的改革进程中,基层监管部门既要有改革者的勇气和智慧,又要保持执行者的定力和耐心。
3.政策流
政策流本质上关注的是解决问题的各种方法。改革由S区市场监管部门主导,监管部门在没有先例的情况下,探索性地提出以市场监管网格化管理为基底,逐步叠加信息化和智能化功能的政策方案。在网格化方面,S区强调运用网格化管理理念解决市场监管“最后一公里”的责任传递问题。网格划分以市场监管所分布及其业务规模为依据,明确网格长和网格员职责,目的是推动市场监管责任落实与量化考核从各基层所向各单元网格延伸。在信息化方面,建设市场监管服务网格化指挥平台,兼具日常监管与应急指挥功能;明确制度和数据接入规范,逐步完善指挥平台与移动监测系统、远程监测系统的数据对接;这将有助于疏通基层监管人力不足,日常监管覆盖面有限,综合执法基础信息不完善等瓶颈。在智能化方面,重点考虑引入市场化力量进行数据归集、清洗、共享、分析、使用和安全管理,在指挥平台中嵌入大数据分析结果可视化功能,将指挥平台升级成基层市场监管的“智慧大脑”。上述政策方案的实施会受到外部政策环境的促进或抑制作用。基层智慧监管必须体现国务院“双随机、一公开”的要求;与国家和各省市“互联网+监管”系统、事中事后综合监管平台以及已有平台中涵盖的风险监测、企业信用公示等功能错位发展;并且注重与所在城市智慧政府建设的数据和功能对接。
4.政策之窗
从不同源流的特点来看,问题流相对清晰且阻碍综合监管效能的提升;政治流具有一定的隐蔽性,容易伴随高层政府的政治选择而发生根本性改变;政策流强调工具理性,大多为潜在的政策方案而非事先勾勒好的清晰政策蓝图,政策工具的选择及其执行情况容易受到外部政策环境和技术发展的影响,由于鲜有先验可循,一些政策方案是在“政策之窗”打开之后伴随部分问题的解决和新问题的产生而逐步衍生而成的。在S区智慧推进中,问题流、政治流与政策流的汇合得益于关键事件的“助推”,而且网格化、信息化与智能化的“政策之窗”渐次打开,最终形成了智慧监管的政策雏形。其中,网格化“政策之窗”的打开源于当地主政领导的启发,其他领域网格化管理的成熟发展以及原工商行政管理部门分组划块实施流通环节监管的经验积累。尤其是网格化管理在消弭混乱、有效预防与连续全时域监管方面的潜在功能,对提升监管效能具有重要意义。[19]信息化“政策之窗”的打开得益于对执行《上海市食品安全条例》有关餐饮单位“明厨亮灶”改造的借力。“明厨亮灶”即要求餐饮服务主体通过透明玻璃或视频系统等形式向公众展示餐饮制作过程。S区将远程监测数据实时传入市场监管服务网格化指挥平台,发现操作不当、后厨脏乱差等问题,由平台工作人员及时向所在网格的市场监管人员发出指令,后者到现场进行监督、提醒、指导和纠正。智能化“政策之窗”的打开源于对数据公司的借力,该公司长期服务政府部门监管业务,较为熟悉“互联网+监管”业务需求,在数据采集、清洗、挖掘、处理和分析等方面已经积累了较为成熟的经验和较为广泛的市场主体基础数据。
5.实施效果
经过两年多探索,S区智慧监管效能初步显现:第一,搭建了区局、基层所和单元网格三级管理体系,增加了职业晋升与发展的机会,促进了监督执法队伍的梯度培养。第二,实现监管资源与力量的优化配置。监管业务工作量可以考核到个人,并根据业务量饱和程度进行岗位间、网格间和所站间调整;监管覆盖范围和时段更加完整,确保问题发现与监督检查无遗漏;远程监测替代人力巡查,让监管队伍聚焦更加专业的领域,平衡综合监管与专业监管的矛盾。第三,动态监管信息的大量汇聚和公共数据的综合分析研判显著提升,基层监管部门的风险识别和预警能力,为精准实施事中事后监管和探索实施预防性监管打下基础。
五、小结与启示
研究表明,基层智慧监管政策过程呈现从管理模式创新到信息化,再从信息化到智能化的多阶段多源流模型的特点。管理模式创新是夯实线下实体监管的重要表现,也是实现线上信息化和智能化的基础和前提。本案例中,管理模式创新主要表现为将网格化管理理念和模式引入基层市场监管所体制改革中,但实践中还有许多其他变体。监管信息化的主要功能包括业务数据沉淀与电子化管理,提高监管数据查询、调取与分享的效率,对监管执法活动实施过程监督与有痕管理,对监管人员绩效量化考核等。监管信息化对提升监管效能的贡献主要来源于电子化传输对人力作业的替代,本质上是传统监管机制的延伸和升级。监管智能化则是监管深度信息化的表现,是对传统监管机制的实质性超越。同时,表3进一步揭示了各个阶段问题流、政治流与政策流“溶质”的主要变化。
基于基层智慧监管多阶段多源流分析模型的案例研究结果表明,智慧监管对综合执法改革下持续提升基层市场监管效能的创新机制主要表现在三个方面:
第一,以线上与线下监管相互“咬合”的方式协同推进市场监管效能提升。基层智慧监管政策过程的渐次性表明,必须处理好线上监管与线下监管的关系。以提升基层市场监管综合效能为改革目标的智慧监管建设,既不是简单将线下监管任务、流程和结果转移到线上,也不是以电子化、信息化、数字化、自动化和智能化的线上活动来取代线下监管;基层智慧监管必须强调线上监管与线下监管的“双轮驱动”、有机统一和同步推进。在智慧监管起步阶段,夯实线下监管是保障线上监管有序推进的基础和前提;在智慧监管向纵深推进阶段,线上监管的不断升级有助于形成对线下监管的持续“反哺”作用。
第二,随着智慧监管发展阶段的渐次推进,技术发展对智慧监管的影响渐次增强。以往研究表明,在不同监管环节中,传统信息技术与大数据、云计算、人工智能等新技术对智慧监管的影响存在差异,表1已对此作出阐述;本研究进一步指出,在管理模式创新阶段,无论是传统信息技术还是新技术,对智慧监管的作用都是有限的;再先进的信息技术也不能完全修复管理理念和管理模式的缺陷。当智慧监管进入深度发展阶段时,信息技术采纳水平、使用深度和新技术的快速迭代发展,将显著提升线上监管水平;而且监管智能化比监管信息化更容易受到外部信息技术发展水平与监管数据、公共数据共享水平的影响。
第三,智慧监管在全天候在场、监管数据深度利用和科学配置监管资源等方面的功能促进了基层市场监管能级的提升。智能技术能够通过远程监测、智能传感、实时应答等构筑起监管者对监管对象的“全景敞视空间”,实现监管连续性与无缝隙性,弥补现场核查、专项检查等的运动式、周期性与所查实问题的易反复性等缺陷。智能技术能够在庞杂的低价值、低密度、碎片化的数据之间建立关联性,通过对总体的分析替代对样本的观察,将看似无用杂乱无章的琐碎数据转变为具有潜在使用价值的高密度监管辅助信息。智能技术能够在科学分析全程追溯、动态记录与过程留痕数据的基础上,通过全面感知、自动预警、风险预测等实现预防性监管,提高监管资源配置的科学化、精细化、精准化与均衡化水平。
与此同时,基层智慧监管面临着固守常态下的监管效能不足与创新突破下的维持监管合法性之间的张力;公共利益、监管者利益与监管对象利益之间的动态博弈;快速发展的新型信息技术对提升基层监管效能的潜在价值与监管主体跨层级、跨界别、跨领域合作治理的广度与深度对实际监管效能可见性的依赖的交错关系等诸多方面的挑战。对此,应重点做好三个方面的工作:一是强化开放式监管理念,实现从仅仅依靠监管机构自身能力的单一主体监管模式,向发挥其他政府部门、市场主体和社会主体等多元利益相关主体在提升监管效能中的协同作用的整体性、系统性监管转型;二是增强信息技术使用与智慧监管发展阶段的衔接性,重点关注新技术与管理体系的适配性,技术采纳与监管人员技术认同度和接受度的一致性,以及新技术使用对公共安全和个人隐私的无损性。三是完善智慧监管内外部评估体系,科学把握基层智慧监管所处阶段、推进情况与实施效果,为准确识别问题流、政治流与政策流提供可靠依据。
[参考文献]
[1]刘鹏、李文韬.网络订餐食品安全监管:基于智慧监管理论的视角.华中师范大学学报(人文社会科学版),2018(1).
[2]李克强.政府工作报告——2018年3月5日在第十三届全国人民代表大会第一次会议上.新华网. http://www.xinhuanet.com/politics/2018lh/2018-03/22/
c_1122575588.htm.
[3]市场监管开启“智慧监管”模式.杭州国家高新技术产业开发区管理委员会网站. http://www.hhtz.gov.cn/art/2019/3/21/art_1487008_31429536.html,2019.3.21.
[4]宋华琳.论政府规制中的合作治理[J].政治与法律,2016(8).
[5]蔡长昆.从“大政府”到“精明政府”:中国政府职能转变的逻辑——交易成本政治学的视角[J].公共行政评论,2015(2).
[6]Ian Ayres and John Braithwaite. Responsive Regula-tion:Transcending the Deregulation Debate. Oxford:Oxford University Press,1992.
[7]杨炳霖.监管治理体系建设理论范式与实施路径研究——回应性监管理论的启示[J].中国行政管理,2014(6).
[8]刘鹏,王力.西方后设监管理论及其对中国监管改革的启示[J].新视野,2016(6).
[9]Roger Sherman. The Regulation of Monopoly. Cam-bridge:Cambridge University Press,1989.3.
[10]W. Kip Viscusi,John M. Vernon,and Joseph E. Harrington,Jr.. Economics of Regulation and An-titrust. Boston:The MIT Press,1995.34.
[11]Steven K. Vogel. Freer Markets,More Rules:Regul-atory Reform in Advanced Countries. Ithaca and London:Cornell University Press,1998.268.
[12]Leigh Hancher and Michael Moran. Organizing Regulatory Space.//Leigh Hancher and Michael Moran(ed).Capitalism,Culture and Economic Regulation. Oxford:Clarendon Press,1989.271-299,922.
[13]胡税根,王汇宇,莫锦江.基于大数据的智慧政府治理创新研究[J].探索,2017(1).
[14]胡洪彬.人工智能时代政府治理模式的变革与创新[J].学术界,2018(4).
[15]倪东辉,倪佳琪.基于人工智能视角的政府管理创新[J].安庆师范大学学报(社会科学版),2017(8).
[16]Mikhaylov,Slava Jankin,Marc Esteve,and Averill Campion. Artificial Intelligence for the Public Sect-or:Opportunities and Challenges of Cross-sector Collaboration. Philosophical Transactions of the Royal Society A:Mathematical,Physical & Engineering Sciences,2018,376(2128):1-21.
[17][美]约翰·W·金登.议程、备选方案与公共政策[M].丁煌,方兴译.北京:中国人民大学出版社,2004.
[18]Howlett,Michael,Allan Mcconnell,and Anthony Perl. Streams and Stages:Reconciling Kingdon and Policy Process Theory. European Journal of Political Research,2015,54(3):419-434.
[19]叶岚.城市网格化管理的制度化进程及其优化路径[J].上海行政学院学报,2018(4).
基金项目:国家社科基金青年项目“人工智能应用对地方政府智能化治理的影响研究”(编号:19CGL054)
作者:叶岚,中共上海市委党校公共管理教研部副教授、硕士生导师;王有强,清华大学公共管理学院教授、博士生导师,清华大学图书馆馆长、清华大学中国公共领导力研究中心主任、清华大学中国发展规划研究院副院长

